浙江省建筑设计研究院
(一)简介:浙江省建筑设计研究院(ZHEJIANG PROVINCE INSTITUTE OF ARCHITECTURAL DESIGN AND RESEARCH,ZIAD),是浙江省最早成立的设计院。ZIAD系浙江省住房和城乡建设厅直属事业单位,实行企业化管理,是一综合性建筑设计与咨询机构。
(二)招聘岗位
1.校园招聘


2.社会招聘

(三)招聘范围
校园招聘:2024年应届毕业生(含2023年毕业但未落实就业人员)
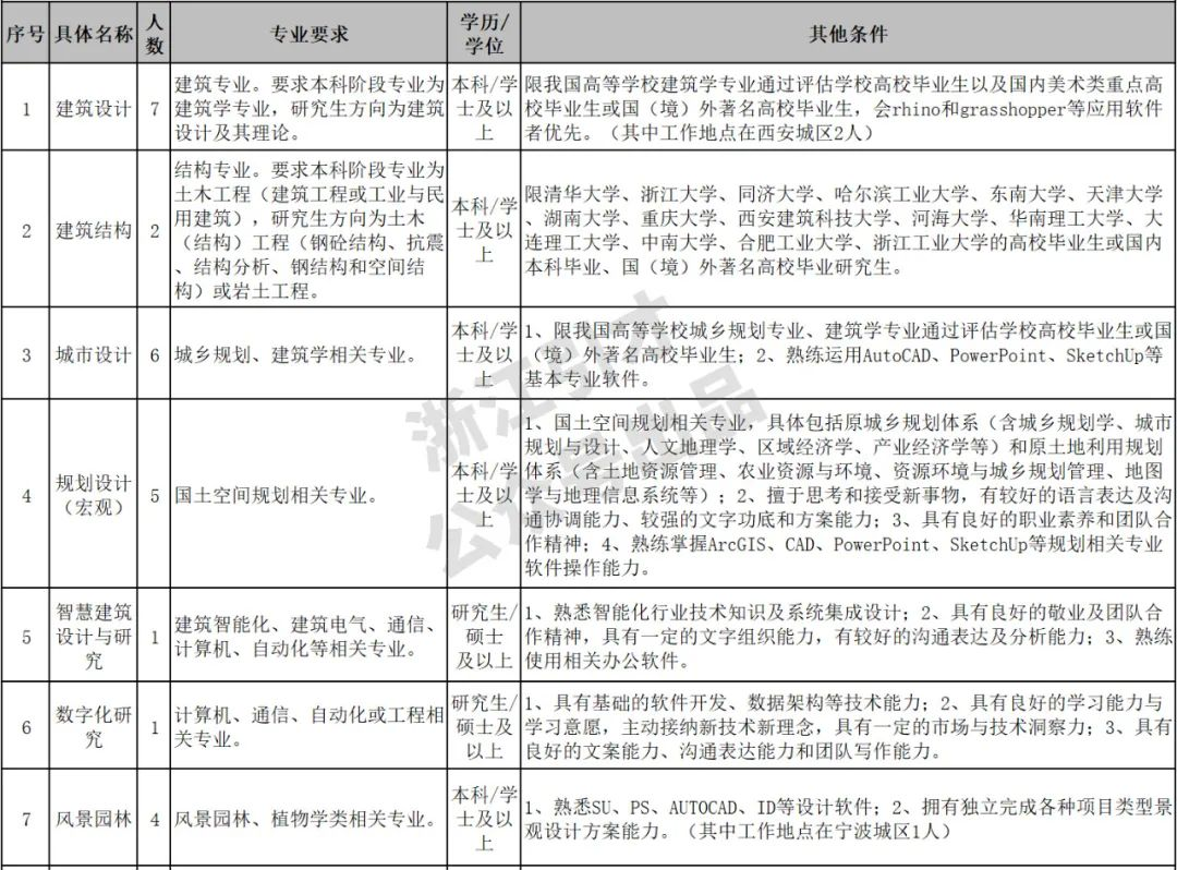
社会招聘:社会优秀人才(详见《计划表》)
(四)招聘条件有关说明
应聘者须符合招聘计划表中的岗位要求,具有良好的思想政治素质、遵纪守法、作风优良、品行端正、身体健康。
1、毕业院校要求:详见附件“其他条件”栏。
2、学历、学位要求:全日制本科及以上学历。尚未取得学历、学位证书(含学历学位认证书)的应届毕业生和留学归国人员,可凭就读高校核发的应届毕业生就业推荐表或《留学回国人员证明》报名应聘,对其学历、学位证书的审查延后至报到时。
2024年8月31日前尚未取得相应学历、学位证书(《留学归国人员学历认证》)者或无法办理正式入职手续的,我院可不保留其录用资格。
3、专业要求:由我院参考高校专业设置目录自主认定。
(五)招聘程序与方法
(一)报名和资格审查
1、电子邮件报名。应聘人员应于自本公告发布之日起至2023年10月29日通过电子邮件方式将报名材料发送至报名指定邮箱。其他方式均视为无效报名。校园招聘宣讲安排根据实际情况具体另定。
2、报名材料:(1)个人简历;(2)户口本本人页;(3)学业成绩单(校园招聘人员须提供);(4)能简要反映个人能力和水平的相关电子材料(如个人作品、项目材料、论文报告、荣誉证书等)。材料须统一按顺序扫描后合并为一个PDF文件。
3、报名注意事项:(1)报名材料文件名称必须明确改写成“校园招聘-应聘岗位-姓名”或“社会招聘-应聘岗位-姓名”;(2)报名材料必须统一合并为一个PDF文件以附件形式发送到报名指定邮箱(大小控制在20M以内,最多不超过40M);(3)邮件正文还必须简要写明个人经历及联系方式。缺少上述3条材料要求或不按上述办法报名者,可视为无效报名。
4、报名指定邮箱:hr@ziad.cn
(注:每位报考人员只限报名一个岗位,多投视作全部无效)
5、资格初审和确定参加考试人员。我院将组织专家组对已经过资格初审报名人员的报名材料进行测评阅审,于11月中上旬通过短信等形式联系入围人员并告知相关安排。务请有关考生及时关注。
(二)考试
考试将根据不同岗位需求,进行笔试和面试。通过考试人员,将择优确定入围人选。
(三)体检、考察
入围人选体检参照《公务员录用体检通用标准(试行)》(修订后)并按有关操作规程执行。
对体检合格者的政治道德表现、业务素养、工作实绩、心理健康等方面并结合招聘岗位具体要求进行考察。考察结果作为是否录取的依据。
(四)资格复审和录用
体检、考察后,我院将对拟录用人员进行资格复审,资格复审未通过人员我院可不保留其录用资格。
资格复审合格的录用人员将与我院签订劳动合同,并按规定约定试用期。试用期不合格的,解除劳动合同。
应聘者放弃或被取消入围、录用资格,或体检、考察、资格复审中出现不合格者,我院可研究决定是否安排人员递补。
招聘过程相关信息一般仅在招聘单位网站(www.ziad.cn)和官方微信公众号公布,请应聘者自行留意。
有关本次招聘工作具体问题,请向招聘单位直接咨询。
通讯地址:浙江省杭州市拱墅区安吉路18号院人力资源部(邮编:310006)
咨询电话:0571-85050015、85050019